咸师首页
|
党委宣传部首页
|
部门概况
|
新闻宣传
|
媒体咸师
|
制度建设
|
电子校报
|
通知公告
|
资料下载
|
联系我们
当前位置:
首页
>>
新闻宣传
>>
正文
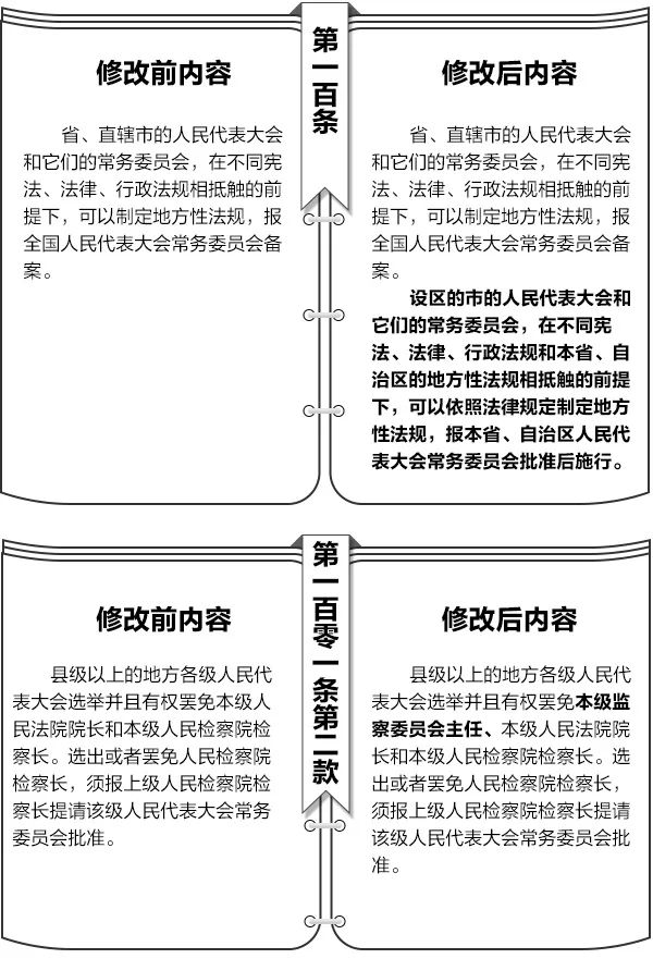
【学习聚焦】中华人民共和国宪法修正案
发布日期:2018-03-12 点击数:
(
2018
年
3
月
11
日第十三届全国人民代表大会第一次会议通过)
(来源:《人民日报》客户端)